Mouse Corneal Stroma Fibroblast Primary Cell Culture

Published: Vol 6, Iss 19, Oct 5, 2016 DOI: 10.21769/BioProtoc.1960 Views: 9587

Reviewed by: Jingli CaoAnonymous reviewer(s)

download pdf PDF PDF
ask Ask a question
How to cite
Favorite
Cited by

Original research article

The authors used this protocol in:

Cover of Development, featuring study using the protocol.

Oct 2015

Presubmission Inquiry

Protocol Collections

Comprehensive collections of detailed, peer-reviewed protocols focusing on specific topics

Cancer Research
Immunology
Developmental Biology
Microbiology
Neuroscience
Cell Imaging - A Special Collection for Cell Bio 2023

Related protocols

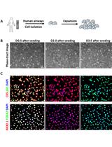
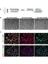
Expansion of Airway Basal Cells and Generation of Polarized Epithelium

Expansion of Airway Basal Cells and Generation of Polarized Epithelium

Hannah Levardon [...] Hongmei Mou

Jun 5, 2018 13536 Views

Primary Mouse Choroidal Endothelial Cell Culture

Primary Mouse Choroidal Endothelial Cell Culture

Qiuhua Yang [...] Yuqing Huo

Jun 20, 2025 1263 Views